中荷人寿
  • 首页
  • 认识公司
    公司简介 成长历程 企业文化 股东介绍 联系方式
  • 公司动态
    公文公告 焦点新闻
  • 商品简介
    分红险专区 个人寿险 团体保险 银行保险 经代保险 网销保险
  • 渠道专栏
    个人保险 银行保险 经代渠道 健康险事业部 网销渠道
  • 分公司
    北京分公司 大连分公司 辽宁分公司 山东分公司 河南分公司 安徽分公司 天津分公司 上海分公司 江苏分公司 河北分公司
  • 客户园地
    VIP专区 蜜丝会 服务指南 增值服务 续保收费
  • 消费教育
    保险字典 保险由来 保险原理 投保须知 保险规划 保险课堂
  • 加入我们
    选择我们的理由
  • 信息披露
  • 风险提示
    风险提示
渠道专栏
  • 个人保险

    渠道综述

  • 银行保险

    渠道综述

  • 经代渠道

    渠道综述

  • 健康险事业部

    渠道综述

  • 网销渠道

    渠道综述

24小时全国统一客户服务专线
400 816 1688
法律声明
网站导航
联系方式
首页  >  渠道专栏  > 个人保险  > 产品介绍  >  医疗保障
医疗保障

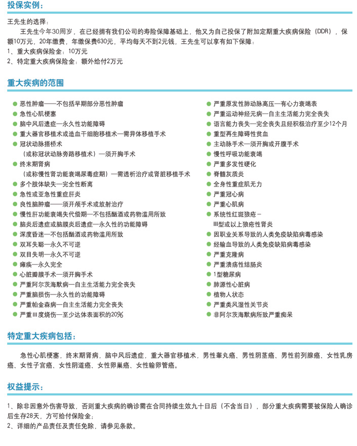
中荷附加定期重大疾病保险(DDR)



 
  • 地址:大连市中山区中山路136号希望大厦33层 邮编:116001
  • 版权所有:中荷人寿保险有限公司
  • Copyright@2015 BOB-Cardif Life Insurance Co., Ltd. All rights reserved.
  • 网站已支持IPv6
  • 网站导航|联系方式|法律声明
  • 辽ICP备10017434号-3